注意:访问本站需要Cookie和JavaScript支持!请设置您的浏览器! 打开购物车 查看留言付款方式联系我们
初中电子 单片机教材一 单片机教材二
搜索上次看见的商品或文章:
商品名、介绍 文章名、内容
首页 电子入门 学单片机 免费资源 下载中心 商品列表 象棋在线 在线绘图 加盟五一 加入收藏 设为首页
本站推荐:
32. 电子密码锁设计
文章长度[] 加入时间[2008/5/30] 更新时间[2025/10/31 10:40:21] 级别[0] [评论] [收藏]
 
1.实验任务
根据设定好的密码,采用二个按键实现密码的输入功能,当密码输入正确之后,锁就打开,如果输入的三次的密码不正确,就锁定按键3秒钟,同时发现报警声,直到没有按键按下3种后,才打开按键锁定功能;否则在3秒钟内仍有按键按下,就重新锁定按键3秒时间并报警。
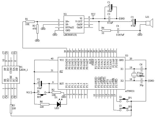
2.电路原理图
图4.32.1
3.系统板上硬件连线
(1).            把“单片机系统”区域中的P0.0/AD0用导线连接到“音频放大模块”区域中的SPK IN端子上;
(2).            把“音频放大模块”区域中的SPK OUT端子接喇叭和;
(3).            把“单片机系统”区域中的P2.0/A8-P2.7/A15用8芯排线连接到“四路静态数码显示”区域中的任一个ABCDEFGH端子上;
(4).            把“单片机系统“区域中的P1.0用导线连接到“八路发光二极管模块”区域中的L1端子上;
(5).            把“单片机系统”区域中的P3.6/WR、P3.7/RD用导线连接到“独立式键盘”区域中的SP1和SP2端子上;
4.程序设计内容
(1).            密码的设定,在此程序中密码是固定在程序存储器ROM中,假设预设的密码为“12345”共5位密码。
(2).            密码的输入问题:
由于采用两个按键来完成密码的输入,那么其中一个按键为功能键,另一个按键为数字键。在输入过程中,首先输入密码的长度,接着根据密码的长度输入密码的位数,直到所有长度的密码都已经输入完毕;或者输入确认功能键之后,才能完成密码的输入过程。进入密码的判断比较处理状态并给出相应的处理过程。
(3).            按键禁止功能:初始化时,是允许按键输入密码,当有按键按下并开始进入按键识别状态时,按键禁止功能被激活,但启动的状态在3次密码输入不正确的情况下发生的。
5.C语言源程序
#include <AT89X52.H>
unsigned char code ps[]={1,2,3,4,5};
unsigned char code dispcode[]={0x3f,0x06,0x5b,0x4f,0x66,
                               0x6d,0x7d,0x07,0x7f,0x6f,0x00,0x40};
unsigned char pslen=9;
unsigned char templen;
unsigned char digit;
unsigned char funcount;
unsigned char digitcount;
unsigned char psbuf[9];
bit cmpflag;
bit hibitflag;
bit errorflag;
bit rightflag;
unsigned int second3;
unsigned int aa;
unsigned int bb;
bit alarmflag;
bit exchangeflag;
unsigned int cc;
unsigned int dd;
bit okflag;
unsigned char oka;
unsigned char okb;
void main(void)
{
  unsigned char i,j;
  P2=dispcode[digitcount];
  TMOD=0x01;
  TH0=(65536-500)/256;
  TL0=(65536-500)%256;
  TR0=1;
  ET0=1;
  EA=1;
  while(1)
    {
      if(cmpflag==0)
        {
          if(P3_6==0) //function key
            {
              for(i=10;i>0;i--)
              for(j=248;j>0;j--);
              if(P3_6==0)
                {
                  if(hibitflag==0)
                    {
                      funcount++;
                      if(funcount==pslen+2)
                        {
                          funcount=0;
                          cmpflag=1;
                         }
                       P1=dispcode[funcount];
                    }
                    else
                      {
                         second3=0;
                      }
                  while(P3_6==0);
                }
            }
          if(P3_7==0) //digit key
            {
              for(i=10;i>0;i--)
              for(j=248;j>0;j--);
              if(P3_7==0)
                {
                  if(hibitflag==0)
                    {
                      digitcount++;                     
                      if(digitcount==10)
                        {
                          digitcount=0;
                        }
                      P2=dispcode[digitcount];
                      if(funcount==1)
                        {
                          pslen=digitcount;
                          templen=pslen;
                        }
                        else if(funcount>1)
                          {
                            psbuf[funcount-2]=digitcount;
                          }
                    }
                    else
                      {
                        second3=0;
                      }
                  while(P3_7==0);
                }
            }
        }
        else
          {
            cmpflag=0;
            for(i=0;i<pslen;i++)
              {
                if(ps[i]!=psbuf[i])
                  {
                    hibitflag=1;
                    i=pslen;
                    errorflag=1;
                    rightflag=0;
                    cmpflag=0;
                    second3=0;
                    goto a;
                  }
              }
            cc=0;
            errorflag=0;
            rightflag=1;
            hibitflag=0;
a:          cmpflag=0;
          }
    }
}
void t0(void) interrupt 1 using 0
{
  TH0=(65536-500)/256;
  TL0=(65536-500)%256;
  if((errorflag==1) && (rightflag==0))
    {
      bb++;
      if(bb==800)
        {
          bb=0;
          alarmflag=~alarmflag;
        }
      if(alarmflag==1)
        {
          P0_0=~P0_0;
        }
      aa++;
      if(aa==800)
        {
          aa=0;
          P0_1=~P0_1;
        }
      second3++;
      if(second3==6400)
        {
          second3=0;
          hibitflag=0;
          errorflag=0;
          rightflag=0;
          cmpflag=0;
          P0_1=1;
          alarmflag=0;
          bb=0;
          aa=0;
        }
    }
  if((errorflag==0) && (rightflag==1))
    {
      P0_1=0;
      cc++;
      if(cc<1000)
        {
          okflag=1;
        }
        else if(cc<2000)
          {
            okflag=0;
          }
          else
            {
              errorflag=0;
              rightflag=0;
              hibitflag=0;
              cmpflag=0;
              P0_1=1;
              cc=0;
              oka=0;
              okb=0;
              okflag=0;
              P0_0=1;
            }
      if(okflag==1)
        {
          oka++;
          if(oka==2)
            {
              oka=0;
              P0_0=~P0_0;
            }
        }
        else
          {
            okb++;
            if(okb==3)
              {
                okb=0;
                P0_0=~P0_0;
              }
          }
    }
}
1、 本站不保证以上观点正确,就算是本站原创作品,本站也不保证内容正确。
2、如果您拥有本文版权,并且不想在本站转载,请书面通知本站立即删除并且向您公开道歉! 以上可能是本站收集或者转载的文章,本站可能没有文章中的元件或产品,如果您需要类似的商品请 点这里查看商品列表!
本站协议 | 版权信息 |  关于我们 |  本站地图 |  营业执照 |  发票说明 |  付款方式 |  联系方式
深圳市宝安区西乡五壹电子商行——粤ICP备16073394号-1;地址:深圳西乡河西四坊183号;邮编:518102
E-mail:51dz$163.com($改为@);Tel:(0755)27947428
工作时间:9:30-12:00和13:30-17:30和18:30-20:30,无人接听时可以再打手机13537585389